Skip to main content

Production Scaling and High Availability

This guide explains how to configure an existing Upbound Space deployment for production operation at scale.

Use this guide when you're ready to deploy production scaling, high availability, and monitoring in your Space.

Prerequisites

Before you begin scaling your Spaces deployment, make sure you have:

  • A working Space deployment
  • Cluster administrator access
  • An understanding of load patterns and growth in your organization
  • A familiarity with node affinity, tainting, and Horizontal Pod Autoscaling (HPA)

Production scaling strategy

In this guide, you will:

  • Create dedicated node pools for different component types
  • Configure high-availability to ensure there are no single points of failure
  • Set dynamic scaling for variable workloads
  • Optimize your storage and component operations
  • Monitor your deployment health and performance

Spaces architecture

The basic Spaces workflow follows the pattern below:

Spaces workflow

Node architecture

You can mitigate resource contention and improve reliability by separating system components into dedicated node pools.

etcd dedicated nodes

etcd performance directly impacts your entire Space, so isolate it for consistent performance.

  1. Create a dedicated etcd node pool

    Requirements:

    • Minimum: 3 nodes for HA
    • Instance type: General purpose with high network throughput/low latency
    • Storage: High performance storage (etcd is I/O sensitive)
  2. Taint etcd nodes to reserve them

    kubectl taint nodes <etcd-node> target=etcd:NoSchedule
  3. Configure etcd storage

    etcd is sensitive to storage I/O performance. Review the etcd scaling documentation for specific storage guidance.

API server dedicated nodes

API servers handle all control plane requests and should run on dedicated infrastructure.

  1. Create dedicated API server nodes

    Requirements:

    • Minimum: 2 nodes for HA
    • Instance type: Compute-optimized, memory-optimized, or general-purpose
    • Scaling: Scale vertically based on API server load patterns
  2. Taint API server nodes

    kubectl taint nodes <api-server-node> target=apiserver:NoSchedule

Configure cluster autoscaling

Enable cluster autoscaling for all node pools.

For AWS EKS clusters, Upbound recommends using Karpenter for improved bin-packing and instance type selection.

For GCP GKE clusters, follow the GKE autoscaling guide.

For Azure AKS clusters, follow the AKS autoscaling guide.

Configure high availability

Ensure control plane components can survive node and zone failures.

Enable high availability mode

  1. Configure control planes for high availability

    controlPlanes:
    ha:
    enabled: true

    This configures control plane pods to run with multiple replicas and associated pod disruption budgets.

Configure component distribution

  1. Set up API server pod distribution

    controlPlanes:
    vcluster:
    affinity:
    nodeAffinity:
    requiredDuringSchedulingIgnoredDuringExecution:
    nodeSelectorTerms:
    - matchExpressions:
    - key: target
    operator: In
    values:
    - apiserver
    podAntiAffinity:
    requiredDuringSchedulingIgnoredDuringExecution:
    - labelSelector:
    matchExpressions:
    - key: app
    operator: In
    values:
    - vcluster
    topologyKey: "kubernetes.io/hostname"
    preferredDuringSchedulingIgnoredDuringExecution:
    - podAffinityTerm:
    labelSelector:
    matchExpressions:
    - key: app
    operator: In
    values:
    - vcluster
    topologyKey: topology.kubernetes.io/zone
    weight: 100
  2. Configure etcd pod distribution

    controlPlanes:
    etcd:
    affinity:
    nodeAffinity:
    requiredDuringSchedulingIgnoredDuringExecution:
    nodeSelectorTerms:
    - matchExpressions:
    - key: target
    operator: In
    values:
    - etcd
    podAntiAffinity:
    requiredDuringSchedulingIgnoredDuringExecution:
    - labelSelector:
    matchExpressions:
    - key: app
    operator: In
    values:
    - vcluster-etcd
    topologyKey: "kubernetes.io/hostname"
    preferredDuringSchedulingIgnoredDuringExecution:
    - podAffinityTerm:
    labelSelector:
    matchExpressions:
    - key: app
    operator: In
    values:
    - vcluster-etcd
    topologyKey: topology.kubernetes.io/zone
    weight: 100

Configure tolerations

Allow control plane pods to schedule on the tainted dedicated nodes (available in Spaces v1.14+).

  1. Add tolerations for etcd pods

    controlPlanes:
    etcd:
    tolerations:
    - key: "target"
    operator: "Equal"
    value: "etcd"
    effect: "NoSchedule"
  2. Add tolerations for API server pods

    controlPlanes:
    vcluster:
    tolerations:
    - key: "target"
    operator: "Equal"
    value: "apiserver"
    effect: "NoSchedule"

Configure autoscaling for Spaces components

Set up the Spaces system components to handle variable load automatically.

Scale API and apollo services

  1. Configure minimum replicas for availability

    api:
    replicaCount: 2

    features:
    alpha:
    apollo:
    enabled: true
    replicaCount: 2

    Both services support horizontal and vertical scaling based on load patterns.

Configure router autoscaling

The spaces-router is the entry point for all traffic and needs intelligent scaling.

  1. Enable Horizontal Pod Autoscaler

    router:
    hpa:
    enabled: true
    minReplicas: 2
    maxReplicas: 8
    targetCPUUtilizationPercentage: 80
    targetMemoryUtilizationPercentage: 80
  2. Monitor scaling factors

    Router scaling behavior:

    • Vertical scaling: Scales based on number of control planes
    • Horizontal scaling: Scales based on request volume
    • Resource monitoring: Monitor CPU and memory usage

Configure controller scaling

The spaces-controller manages Space-level resources and requires vertical scaling.

  1. Configure adequate resources with headroom

    controller:
    resources:
    requests:
    cpu: "500m"
    memory: "1Gi"
    limits:
    cpu: "2000m"
    memory: "4Gi"

    Important: The controller can spike when reconciling large numbers of control planes, so provide adequate headroom for resource spikes.

Set up production storage

Configure Query API database

  1. Use a managed PostgreSQL database

    Recommended services:

    Requirements:

    • Minimum 400 IOPS performance

Monitoring

Monitor key metrics to ensure healthy scaling and identify issues quickly.

Control plane health

Track these spaces-controller metrics:

  1. Total control planes

    spaces_control_plane_exists

    Tracks the total number of control planes in the system.

  2. Degraded control planes

    spaces_control_plane_degraded

    Returns control planes that don't have a Synced, Ready, and Healthy state.

  3. Stuck control planes

    spaces_control_plane_stuck

    Control planes stuck in a provisioning state.

  4. Deletion issues

    spaces_control_plane_deletion_stuck

    Control planes stuck during deletion.

Alerting

Configure alerts for critical scaling and health metrics:

  • High error rates: Alert when 4xx/5xx response rates exceed thresholds
  • Control plane health: Alert when degraded or stuck control planes exceed acceptable counts

Architecture overview

Spaces System Components:

  • spaces-router: Entry point for all endpoints, dynamically builds routes to control plane API servers
  • spaces-controller: Reconciles Space-level resources, serves webhooks, works with mxp-controller for provisioning
  • spaces-api: API for managing groups, control planes, shared secrets, and telemetry objects (accessed only through spaces-router)
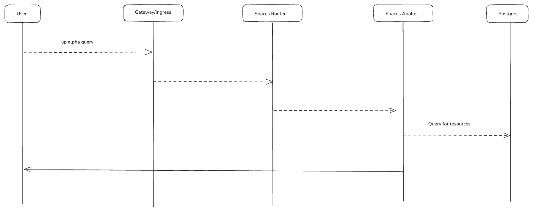
  • spaces-apollo: Hosts the Query API, connects to PostgreSQL database populated by apollo-syncer pods

Control Plane Components (per control plane):

  • mxp-controller: Handles provisioning tasks, serves webhooks, installs UXP and XGQL
  • XGQL: GraphQL API powering console views
  • kube-state-metrics: Collects usage metrics for billing (updated by mxp-controller when CRDs change)
  • vector: Works with kube-state-metrics to send usage data to external storage for billing
  • apollo syncer: Syncs etcd data into PostgreSQL for the Query API

up ctx workflow

up ctx workflow diagram

Access a control plane API server via kubectl

kubectl workflow diagram

Query API/Apollo

query API workflow diagram

See also